Instance Verification Kit (IVK)
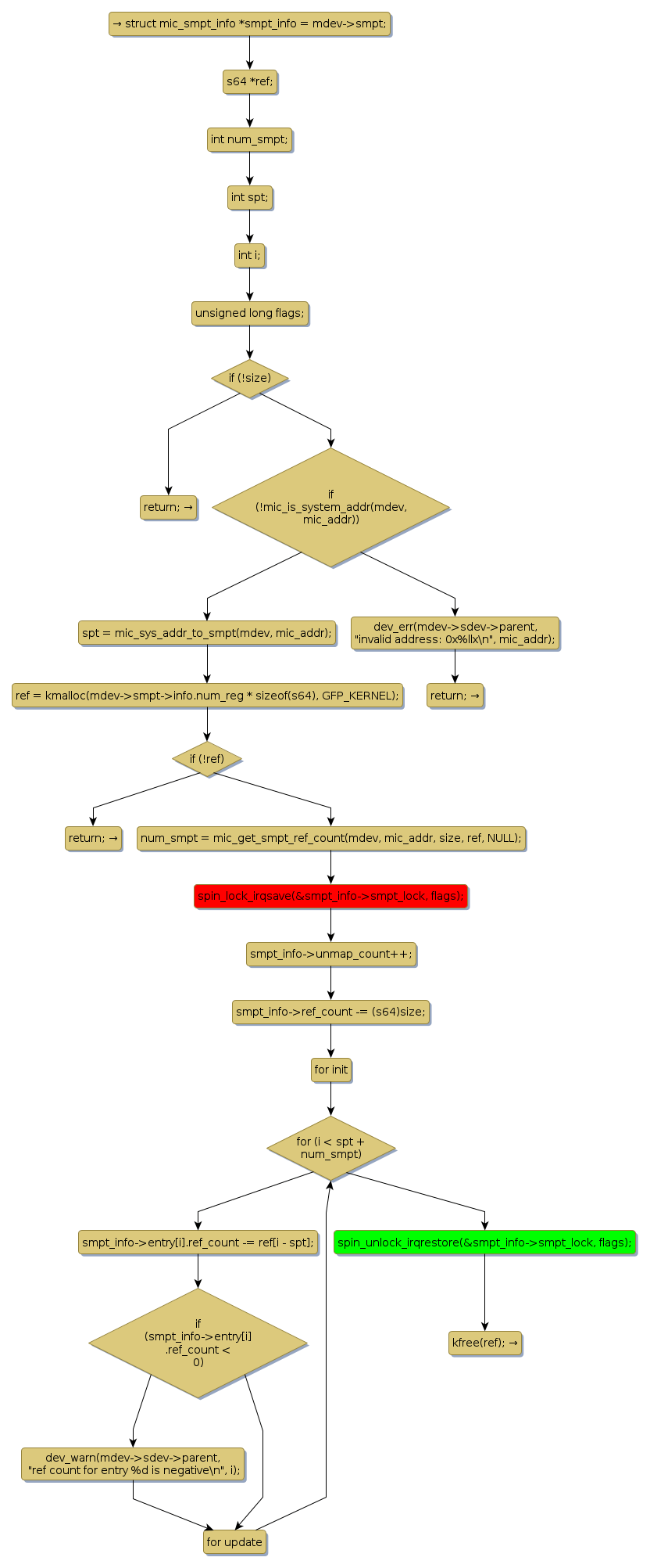
spin lock @ [7421+48+/linux-3.19-rc1/drivers/misc/mic/host/mic_smpt.c]
Instance Signature: smpt_lock
|
The Matching Pair Graph:
|
|
Function Name
|
Control Flow Graph (CFG)
|
Events Flow Graph (EFG)
|
Source Correspondence
|
|
mic_unmap
|
|
|
[6812+9+/linux-3.19-rc1/drivers/misc/mic/host/mic_smpt.c]
|